Acta Neurológica Colombiana
0120-8748
2422-4022
Asociación Colombiana de Neurología
https://doi.org/10.22379/24224022290

Recibido: 5 de mayo de 2020; Aceptado: 19 de mayo de 2020

Recomendaciones de diagnóstico y tratamiento del ataque cerebrovascular isquémico agudo durante la contingencia por covid-19


Recommendations for diagnosis and treatment of the acute ischemic stroke during COVID-19 contingency

P. Amaya, (1)*H. Bayona, (2)E. Folleco, (3)C. Martínez, (2)J. Coral, (4)L. Roa Wandurraga, (5)C. Rivera, (6)H. Patiño-Rodríguez, (7)E. Vergara, (8)A. Villarraga, (9)A. Florez, (10)J. Celis, (11)A. Betancourt Ayala, (12)D. Mantilla Barbosa, (13)N. Schroeder, (14)E. Jaramillo, (15)N. Meza, (16)M. Muñoz, (17)G. Pérez-Romero, (18)

Neurología Fundación Valle del Lili. Fundación Valle del Lili
Neurología y Terapia Endovascular Fundación Cardioinfantil Fundación Cardioinfantil
Neurología Clínica CardioVID. Clínica CardioVID
Neurología Unidad de Servicios de Salud Occidente de Kennedy. Unidad de Servicios de Salud Occidente de Kennedy
Neurología y Terapia Endovascular Hospital San Vicente Fundación. Hospital San Vicente Fundación
Neurología Universidad Tecnológica de Pereira. Universidad Tecnológica de Pereira Universidad Tecnológica de Pereira Colombia
Neurología Clínica del Country. Clínica del Country
Neurología Universidad del Norte. Universidad del Norte Universidad del Norte Colombia
Neurología Clínica de Marly. Clínica de Marly
Neurología Universidad Nacional de Colombia. Universidad Nacional de Colombia Universidad Nacional de Colombia Colombia
Centro ACV Fundación Santa Fe de Bogotá. Fundación Santa Fe de Bogotá
Imágenes Diagnósticas Fundación Valle del Lili. Fundación Valle del Lili
Neurología Pontificia Universidad Javeriana. Pontificia Universidad Javeriana Pontificia Universidad Javeriana Colombia
Neurología Hospital Universitario Mayor MEDERI Hospital Universitario Mayor MEDERI
Neurología Terapia Endovascular Clínica Universitaria Colombia Clínica Universitaria Colombia
Neurología y Neurointervencionismo Hospital Infantil Universitario San José. Hospital Infantil Universitario San José
Posgrado Infectología Universidad Nacional de Colombia Universidad Nacional de Colombia Universidad Nacional de Colombia Colombia
Neurología Clínica Las Américas Auna. Clínica Las Américas Auna

Correspondencia: Pablo Amaya, pablo.ricardo@fvlorg.co

RESUMEN

INTRODUCCIÓN.

El tiempo es un factor importante en el tratamiento del ACV agudo, con la pandemia de covid-19 se puede ver afectada la adherencia a las guías. Se han reportado tasas de ACV en presencia de covid-19 alrededor del 5%, además un aumento en el tiempo de consulta de los pacientes en otras regiones del mundo y una mayor ocupación de camas de UCI para patologías respiratorias que usualmente se destinan a pacientes con ACV.

Este documento recoge las recomendaciones del comité de Enfermedad Cerebrovascular de la Asociación Colombiana de Neurología basados en la literatura y votadas por consenso.

OBJETIVOS.

Proporcionar una guía rápida adaptada a los diferentes escenarios de atención de ACV en Colombia, divididos en centro listo, primario y avanzado incluyendo una ruta de atención para paciente con sospecha de covid-19 denominada Código ACV protegido, que incluye el uso de elementos de protección personal para pacientes y personal de salud.

PUNTOS PRINCIPALES.

Dentro de las recomendaciones principales está el cuestionario de tamizaje al ingreso a urgencias, uso de tapabocas para el paciente, considerar todo Código ACV sospechoso de covid-19, toma de PCR para covid-19 en todos los ACV y llevar a zona buffer. En sospecha de oclusión proximal incluir tomo-grafía de tórax a la evaluación de imágenes.

CONCLUSIONES.

Establecer pautas de atención durante la pandemia covid-19 permite optimizar protección para pacientes y personal de salud, disminuir retrasos y tratar de evitar que pacientes no reciban el tratamiento adecuado en los diferentes niveles de atención del sistema de salud.

PALABRAS CLAVE:

accidente cerebrovascular, infecciones por coronavirus, Aislamiento de pacientes, mortalidad, protección personal, fibrinólisisl (DeCS).

SUMMARY

INTRODUCTION.

Time is an important factor in the treatment of acute stroke, with the COVID-19 pandemic adherence to guidelines can be affected. Stroke rates in the presence of COVID-19 have been reported around 5%, in addition to an increase in the consultation time of patients in other regions of the world and a greater occupation of ICU beds for respiratory pathologies that are usually intended for patients with stroke.

This document contains the recommendations of the Cerebrovascular Disease Committee of the Colombian Neurology Association based on the literature and voted by consensus.

OBJECTIVES.

Provide a quick guide adapted to the different stroke care scenarios in Colombia, divided into ready, primary and advanced centers, including a care route for a patient with suspected COVID-19 called the protected stroke code, which includes the use of protection elements for the patient and the healthcare team.

MAIN FACTS.

Among the main recommendations are the screening questionnaire on admission to the emergency department, the use of face masks for the patient, considering all suspected stroke code as COVID-19, taking the PCR for COVID-19 in all strokes and taking them to the buffer zone. In suspected large vessel occlusion, include chest tomography to image evaluation.

CONCLUSIONS.

Establishing guidelines of care during the COVID-19 pandemic allows optimizing protection for patients and health care personnel, reducing delays and trying to avoid patients not receiving adequate treatment at different levels of attention in the health system.

KEY WORD:

stroke, coronavirus, Patient Isolation, mortality, Personal Protective Equipment, Fibrinolysis (MeSH).

Puntos clave

  • El ACV es una urgencia tiempo dependiente que debe ser tratada a la mayor brevedad y con el más alto estándar de cuidado en beneficio del paciente, incluso durante la contingencia de Covid-19.

  • Es necesario aumentar las medidas de protección personal en el código ACV; todo paciente debe tener una tamización para clasificarlo según su riesgo de Covid-19 y obtener una prueba de PCR (Del inglés: polymerase chain reaction - reacción en cadena de polimerasa) para Covid-19.

  • Se han reportado casos de ACV que posteriormente tienen estudios positivos para Covid-19.

  • Tanto el interrogatorio como la obtención de datos para clasificar al paciente con ACV son más complejos por su déficit neurológico en el escenario de pretriaje.

  • Es indispensable el uso de los elementos de protección personal (EPP) adecuados según el nivel de exposición del personal de salud y la clasificación del paciente.

  • Los pacientes con sospecha de oclusión proximal (NIHSS>6 o afasia) pueden requerir procedimientos invasivos endovasculares y cuidados intensivos: su mejor clasificación ayuda a optimizar recursos.

  • Se propone el uso de tomografía de tórax simple como parte del algoritmo de evaluación de imágenes de un código ACV.

  • Se recomienda integrar al protocolo de código ACV protegido al comité de infecciones de cada institución hospitalaria.

  • Idealmente se debería tener una zona de transición o zona buffer para tratar los pacientes de ACV hasta tener el resultado de la prueba de PCR.

  • La evidencia sobre estudios diagnósticos, protocolos de protección personal y tratamiento de ACV agudo en Covid-19 es limitada y está apenas en construcción.

  • El vacío de información obliga a establecer pautas propias y responder a preguntas nuevas para una enfermedad emergente.

  • Esta es la primera versión de las recomendaciones y se irá actualizando según se obtenga más información nacional e internacional.

Objetivos del documento

  • Proporcionar una guía rápida para los diferentes niveles de atención del ACV durante la pandemia Covid-19

  • Desarrollar las estrategias centro listo para el ACV (centro sin capacidad de intervenciones en el periodo agudo como trombolisis o trombectomía mecánica), centro primarlo de ACV (centro con capacidad de manejo trombolítico, pero no trombectomía mecánica) y centro avanzado de ACV (centro de manejo integral con capacidad de realizar intervenciones como trombolisis y trombectomía mecánica).

  • Delinear la ruta de manejo de pacientes según la clasificación del nivel de sospecha

  • Determinar el correcto uso de los elementos de protección personal (EPP)

El presente documento de recomendaciones se ha realizado por miembros del Comité de Enfermedad Cerebrovascular de la Asociación Colombiana de Neurología ACN, recibiendo aportes de colegas de otras especialidades como Radiología y Medicina Interna. Inicialmente se realizó una revisión de la literatura incluyendo guías de práctica, y posteriormente se procedió a la elaboración de las recomendaciones y algoritmos realizando una votación para definir las conclusiones plasmadas en este documento. Se trata de la primera versión de las recomendaciones que se irán actualizando según la evolución de la pandemia y de los documentos publicados en la literatura médica.

INTRODUCCIÓN

En el tratamiento de urgencias médicas tiempo-dependientes como el ataque cerebro vascular (ACV) isquémico agudo, se requiere un tratamiento inmediato 1. La prontitud de las intervenciones médicas es uno de los factores relacionados con el desenlace funcional.

El nivel de evidencia para la intervención farmacológica con fibrinolítico y endovascular para trombectomía mecánica en oclusión proximal del ACV es alto 1 y debe ser proporcionado a todos los pacientes que cumplan con los criterios médicos 1, incluyendo a las personas que sean sospechosas de tener enfermedad o contagio por Covid-19.

La adherencia a las guías de práctica clínica se puede ver afectada durante la pandemia y se plantea la necesidad de seguir atendiendo pacientes con enfermedades como ACV, donde las secuelas generan un alto impacto en el paciente, su familia, la comunidad y el sistema de salud.

A finales de diciembre de 2019 se decretó la epidemia por SARS-CoV2 en Wuhan 2. Posteriormente la OMS la designó Covid-19 3. Tiene un período de incubación promedio de 5 días 4 con un rango de 2 a 14 días 5 y se trata de un virus altamente trasmisible. Cerca del 36% de los pacientes presentan manifestaciones neurológicas 3,6, dentro de las que se encuentra la enfermedad cerebrovascular, con datos que muestran informes de tasas de ACV cercanas al 5 o 6% 7,8. Se ha reportado una disminución en el número de consultas por ACV en Asia, Europa y en reportes del Reino Unido 9. Con el aumento del número de pacientes infectados por el virus, se produce un desborde de los servicios de salud llevando a una sobrecarga del sistema alterando la atención de las condiciones que normalmente se presentan como son el ACV y el infarto agudo al miocardio entre otras. Igualmente se presenta un cambio de la distribución de las urgencias y las unidades de cuidado intensivo y de ACV, generando la mayor destinación de espacios físicos y camas de alta complejidad a la atención de pacientes Covid-19 con el posible compromiso de la atención adecuada del paciente con ACV10.

ESCENARIOS DE ACV EN URGENCIAS EN CONTEXTO DE COVID

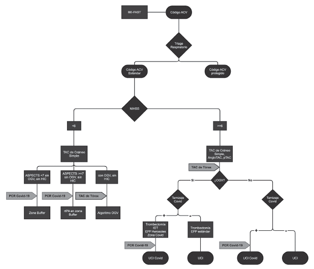
La inclusión de los pacientes de código ACV dentro del grupo de pacientes en un tamizaje para reconocimiento temprano de síntomas o signos de infección por Covid-19 permite el inicio oportuno de las medidas apropiadas de prevención y control de infecciones. En los casos de ACV severo o que requieran terapias de reperfusión, permite tratamientos de atención de apoyo optimizados, derivación y admisión segura y rápida a una sala designada del hospital o unidad de cuidados intensivos de acuerdo con los protocolos institucionales o nacionales (Figura 1)11.

Flujograma general código ACV incluyendo CT de tórax.

Figura 1: Flujograma general código ACV incluyendo CT de tórax.

Fuente: los autores. OGV: oclusin de gran vaso HIC: hemorragia intracerebral EEP: elementos proteción personal PCR: reacción en cadena de la polimerasa UCI: unidad de cuidados intensivos

Se han implementado métodos de evaluación convencionales en la valoración inicial en urgencias a todos aquellos pacientes que consultan por cualquier enfermedad durante la pandemia, incluyendo estrategia de pretriaje (considerar incluir preguntas sobre cefalea, pérdida de olfato y gusto en la evaluación inicial) (Figura 2) para dividir los pacientes en sintomáticos respiratorios y no sintomáticos y ser direccionados en las diferentes rutas de urgencias para su manejo como se muestra en la parte inicial del algoritmo de código ACV protegido.

Código ACV protegido.

Figura 2: Código ACV protegido.

Fuente: los autores. EPP: elementos de protección personal UCI: unidad de cuidados intensivos.

En el caso de los pacientes sintomáticos respiratorios para Código ACV se deben considerar los siguientes escenarios que se desarrollan en la zona de reanimación respiratoria.

  • Escenario 1 (Falla Respiratoria/Colapso Hemodinámico): El paciente que ingresa en insuficiencia respiratoria con requerimiento de intubación emergente o colapso hemodinámico vascular cerebral debe ir directamente al área de reanimación de la zona respiratoria (o la que se haya definido en cada institución para el manejo de estos pacientes).

  • Escenario 2 (Remitido Intubado): El paciente que viene de otra IPS intubado por falla respiratoria, usualmente viene con personal de salud administrando ventilación a través de dispositivos tipo bolsa-máscara-reservorio. Se recomienda que estos pacientes sean abordados por el personal de urgencias en la ambulancia y posteriormente trasladados a reanimación de la zona respiratoria (o la que se haya definido en cada institución para el manejo de estos pacientes).

PAUTAS PARA CÓDIGO ACV PROTEGIDO EN CENTRO LISTO PARA EL ACV

  • Tamización para Covid interrogatorio (ver guías nacionales 12).

  • EPP necesarios para atención en centro listo para ACV.

  • Identificación de síntomas de ACV, uso de escala BE-FAST.

  • Descartar condiciones imitadoras de ACV como hipoglicemia.

  • Aplicar escala del National Institutes of Health Stroke Scale (NIHSS).

  • Manejo de presión arterial, saturación de O2 y ritmo cardiaco.

  • Definir traslado a centro de ACV

  • Uso de telemedicina para evaluación de ACV.

  • Pre-notificación y traslado según clasificación de Covid.

PAUTAS PARA CÓDIGO ACV PROTEGIDO EN CENTRO PRIMARIO DE ACV

  • Tamizaje para Covid interrogatorio (ver guías nacionales 12).

  • EPP necesarios para atención en centro primario de ACV .

  • Identificación de síntomas de ACV, uso de escala BE-FAST.

  • Descartar condiciones imitadoras de ACV como hipo-glicemia.

  • Activar código ACV

  • Escala de NIHSS.

  • Traslado imágenes diagnósticas CT simple, angio-CT con extensión al tórax en caso de sospecha de oclusión proximal.

  • Uso de telemedicina para evaluación de ACV

  • Definir trombolisis y traslado a unidad de cuidados intensivos (UCI) respiratoria o UCI general.

  • En caso de oclusión proximal remisión a centro avanzado de ACV para trombectomía mecánica.

PAUTAS PARA EL CÓDIGO ACV PROTEGIDO EN CENTRO AVANZADO

  1. Durante la realización del triaje en al ingreso a la institución al servicio de urgencias a todo paciente se le realiza tamización de síntomas respiratorios, gastrointestinales (diarrea) o neurológicos (cefalea, anosmia o disgeusia/ ageusia de inicio agudo, calambres, dolores musculares) (criterios clínicos), viajes recientes y contactos (nexo epidemiológico) con pacientes sospechosos o confirmados con Covid-19 (Figuras 1 y 2).

  2. Todos los pacientes se considerarán sospechosos de Covid-19 y deben llevar tapabocas correctamente puesto y tomar una prueba de PCR para Covid-19 para definir posteriormente su ubicación definitiva. Se recomienda que los pacientes con interrogatorio negativo y asintomáticos, vayan a una zona buffer o de transición mientras se obtiene el resultado de prueba de PCR (esta medida se debe evaluar de acuerdo con los comités de infecciones y expertos en Covid de cada institución).

  3. Pacientes confirmados/sospechosos para Covid-19 en quienes se active código ACV, se llevarán a imágenes al sitio destinado en el hospital para pacientes Covid-19 (zona respiratoria). Se deben examinar previamente en las áreas designadas y con EPP adecuado de acuerdo con el tipo de caso.

  4. En caso de sospecha de oclusión proximal se debe adicionar al protocolo de imágenes una tomografía de tórax para optimizar las medidas de protección personal ante el riesgo que el paciente requiera procedimientos que generen aerosoles durante su atención (Figuras 3 y 4). Estas medidas incluyen el manejo en sala de hemodinamia y el traslado posterior a UCI Covid-19, si es el caso. Un resultado negativo de la tomografía de tórax no descarta por completo la infección por Covid-19 (Figura 1).

  5. En caso de caso sospechoso de Covid-19 en paciente que curse con código ACV será atendido en el área designada (zona respiratoria) de aislamiento para este fin (Figura 2).

  6. Este tipo de pacientes se debe manejar como paciente con aislamiento por gotas y de contacto (y aerosoles en los casos que se realicen procedimientos o circunstancias que generen aerosoles como realización de procedimientos como intubación o aspiración de secreciones) siguiendo las instrucciones y manejo de cada institución (Figuras 3 y 4).

  7. Si el paciente requiere trombólisis se aloja paciente a sitio dedicado para aislamiento de este tipo de pacientes que puede ser en la zona respiratoria.

  8. Si es un paciente con Covid-19 y ACV intrahospitalario, de manera ideal el primer abordaje se debe realizar en piso en que se encuentre por el médico hospitalario o en la UCI por el intensivista (Figura 5). La toma de la decisión de los tratamientos debe ser individualizada paciente por paciente, de acuerdo con la edad, comorbilidades y estado actual de su infección por SARS-CoV2.

  9. Para definir el destino final de los pacientes ubicados en zona buffer se esperará el resultado de PCR y se definirá con el comité de infecciones su desescalonamiento o traslado a ruta Covid-19. Si el resultado de la prueba de PCR para Covid-19 es negativo y han pasado menos de 10 días del inicio de síntomas se aconseja tomar una nueva prueba de PCR.

Trombectomía mecánica código protegido.

Figura 3: Trombectomía mecánica código protegido.

Fuente: los autores.

Medidas de protección personal en sala de angiografía.

Figura 4: Medidas de protección personal en sala de angiografía.

Fuente: los autores.

Código de ACV protegido en paciente hospitalizado.

Figura 5: Código de ACV protegido en paciente hospitalizado.

Fuente: los autores.

TOMOGRAFÍA COMPUTARIZADA (CT) DE TÓRAX EN EL ESTUDIO IMAGENOLÓGICO INICIAL DEL CÓDIGO ACV COVID 19

Se considera que la realización de CT de tórax, simultáneamente con el estudio de cerebro, constituye una herramienta válida (sensibilidad del 97% con RT-PCR como referencia) en la detección de casos altamente sospechosos de contagio o infección por Covid-19 en áreas con gran epidemia debido a la alta sensibilidad demostrada; incluso superior a la prueba de reacción en cadena de la polimerasa, con 75% de los casos positivos en CT con PCR negativa 13. En Japón y España han incluido la CT de tórax como parte de su algoritmo diagnóstico en ACV y sospecha de Covid-19 14. Dentro de recomendaciones como el consenso para la prevención y manejo de la enfermedad por coronavirus (Covid-19) por neurólogos en su apartado de manejo de ACV también sugieren la realización de CT de tórax junto con la imagen cerebral en el abordaje de ACV agudo15. Es importante aclarar que no se recomienda la CT de tórax como prueba de tamizaje general para Covid-19 y debe considerarse con cautela en situaciones especiales teniendo en cuenta que un CT de tórax negativo no descarta completamente la posibilidad de un Covid-19 16. El ACV en ventana y la sospecha de oclusión proximal se consideran una de las situaciones especiales. El flujograma de la Figura 1 muestra el uso de CT de tórax en el código ACV protegido.

TELEMEDICINA

Se alienta a que las consultas telefónicas o por plataformas de telemedicina -Telestroke 17 se hagan en cada institución, para evaluar la elegibilidad de trombólisis y trombectomía, para de esta manera guiar el tratamiento. Dado que la atención de estos pacientes requiere del despliegue previo de personal, equipo e instalaciones especiales se requiere de una adecuada planeación toda la atención incluyendo los traslados. Adicionalmente de los centros listos para ACV y centros primarios, pueden usar telemedicina para la guía de evaluación y definir tratamiento con centros avanzados de ACV.

ELEMENTOS DE PROTECCIÓN PERSONAL DURANTE ATENCIÓN DEL CÓDIGO ACV

Utilizando guías de la Organización Mundial de la Salud y del Ministerio de Salud de Colombia, se ha generado un documento donde se estipulan las medidas de protección para el personal según la clasificación del paciente y el grado de exposición.

DESABASTECIMIENTO DE ALTEPLASE

Desde la Asociación Colombiana de Neurología y el Comité de Enfermedad Cerebrovascular ponemos a su consideración las siguientes recomendaciones para enfrentar esta contingencia adicional en el marco de la pandemia Covid-19:

  1. Verificar el inventario del producto en cada institución y proyectar el tiempo de uso según la rotación interna promedio; usualmente esta información la conoce su farmacia central.

  2. Discutir con cardiología, medicina interna y/o emergencias la posibilidad de evitar el uso de alteplase en trombolisis para infarto agudo de miocardio, patología donde existen otras alternativas farmacológicas aprobadas.

  3. Planear con compras de las instituciones la posibilidad de adquirir producto adicional que puedan tener en existencia los distribuidores locales, con base en las proyecciones de uso mensual e inventario disponible.

  4. En pacientes con oclusión proximal en las 4,5 horas de inicio de síntoma, si hay disponibilidad pronta de llevar a trombectomía mecánica analizar la alternativa del estudio SKIP 18. Y no usar alteplase antes de la trombectomía; estudio donde se mostró no inferioridad de esta conducta.

  5. Se han adelantado gestiones para uso alternativo de tenecteplase durante esta contingencia con la industria farmacéutica, el Ministerio de Salud e INVIMA para obtener una aprobación rápida para uso de este producto de forma compasiva ante la emergencia social que podría generar no tener disponibilidad de tratamiento para los ataques cerebrovasculares.

  6. Hasta no tener aprobación de las autoridades de salud como INVIMA y Ministerio de Salud para el uso de tenecteplase no se aconseja su utilización salvo en contexto de estudios clínicos.

En los años anteriores hemos tenido también evidencia de no inferioridad y seguridad de uso de tenecteplase en ataque cerebrovascular como está publicado en ensayos clínicos, meta-análisis y en la actualización de la Guía de ACV agudo de la Asociación Americana del Corazón que se encuentra en la Tabla 1 1,19-21.

Tabla 1: Recomendaciones AHA/ASA sobre uso de tenecteplase 1.

MANEJO HOSPITALIZACIÓN EN PISO DE PACIENTES CON ACV-COVID-19

  1. En caso de requerirse intervención por trabajo social, se recomiendan las interconsultas por vía telefónica

  2. Terapias: En pacientes con enfermedad activa (aguda) Covid-19, no se realizarán terapias (lenguaje, ocupacional ni física) activamente.

  3. El fisiatra y el neurólogo tratantes definirán el plan de terapias y rehabilitación en cada caso particular.

  4. Nutrición: Se sugiere realizar la intervención por vía telefónica. Se recomienda hacer tamizaje de deglución con herramientas como el PRESS calc y definir en caso de trastorno deglutorio paso de sonda nasogástrica en condiciones protegidas (alto riesgo de formación de aerosoles).

  5. Evitar en los pacientes no-Covid tenerlos más del tiempo que sea necesario en el hospital. Procurar hacer los estudios de tamizaje vascular, factores de riesgo, etiología en la medida de lo posible y enviarlo a su domicilio para continuar plan de rehabilitación.

  6. Considerar evitar ecocardiograma transesofágico por el riesgo de generación de aerosoles como estudio inicial, prefiriendo ecocardiograma transtorácico, salvo en condiciones especiales con requerimiento de evaluación invasiva cardiaca.

  7. Evitar la realización de gastrostomías.

  8. En caso de pacientes hospitalizados con activación de ACV se seguirá el flujograma de la Figura 5.

  9. Se recomienda usar herramientas como teleconsulta para el seguimiento ambulatorio de los pacientes con ACV, para revisión de exámenes ambulatorios, definir rehabilitación en casa usando opciones como la App. health4theworld y reforzar adherencia a prevención secundaria.

CONCLUSIONES

Buscamos presentar unas recomendaciones basadas en la experiencia de países con mayor tiempo de evolución de la pandemia, tratando de clasificar mejor los pacientes, ajustar el uso de material de protección personal a la contingencia y a una posible menor disponibilidad a futuro. Aumentar los elementos en el algoritmo de cuidado en beneficio de nuestro personal de salud. Brindar algoritmos prácticos para el tratamiento de una patología tiempo dependiente, en el marco de una pandemia donde la información está en construcción y es limitada. Se propone en las figuras 1 y 2 los algoritmos del código ACV protegido. Esta es una primera versión de las recomendaciones de expertos del comité de enfermedad cerebrovascular de la ACN que periódicamente se irá actualizando según la evolución de la pandemia en nuestro país.